DS가 되기 위한 여정 👩‍💻
728x90
반응형

Data Science/Visualization 11

[elice 시각화] seaborn 연습 필요 2

문제# Seaborn 라이브러리 import 하기 import seaborn as sns import matplotlib.pyplot as plt from elice_utils import EliceUtilselice_utils = EliceUtils()# seaborn의 load_dataset을 사용하여 tips (팁 가격) 데이터 불러오기df = sns.load_dataset('tips') # countplot함수의 출력물을 sns_plot_size으로 저장# x축을 "size" 컬럼으로 하여 "size"에 대한 countplot을 그림sns_plot_size = None# jointplot함수의 출력물을 g로 저장# x축은 "total_bill", y축은 "tip", 차트의 종류는 "resid"으로..

[elice 시각화] seaborn 연습 필요 1

문제# Seaborn 라이브러리 import 하기 import seaborn as sns import matplotlib.pyplot as plt from elice_utils import EliceUtilselice_utils = EliceUtils()# seaborn의 load_dataset을 사용하여 'tips' 데이터 불러오기df = sns.load_dataset(None) # 전체 데이터에서 처음 5개의 row 데이터 표시 (내용 확인)# 데이터에 대한 정보를 알고 싶은 경우, 주석을 풀어 확인# print(df.head())# x축에 해당되는 데이터로 df의 'total_bill' 컬럼을 x_data으로 저장 x_data = None# y축에 해당되는 데이터로 df의 'tip' 컬럼을 y_da..

[elice 시각화] matplotlib 구현을 혼자 못함.. 연습할 것.

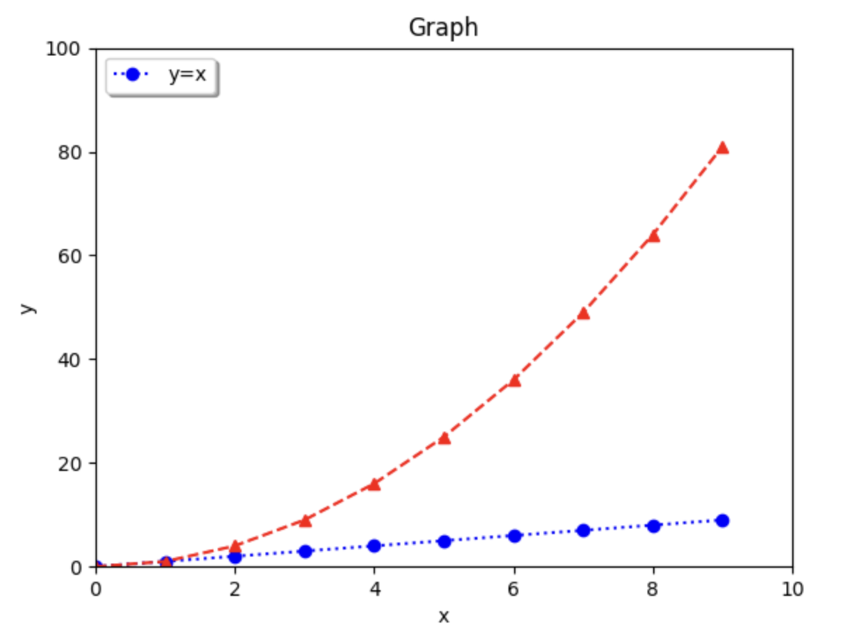
* elice 강의 실습 - 혼자 이거 구현 할 수 있도록 연습하기.- 코테도.. 그렇고 날코딩 연습 좀 하자.. 너무 검색과  gpt에 의존해.. 문제import numpy as npimport pandas as pdimport matplotlib.pyplot as pltfrom elice_utils import EliceUtilselice_utils = EliceUtils()def main(): x = np.arange(10) # 초기 figure와 축을 설정합니다. fig, ax = None # y = x 그래프를 그립니다. 따라서 x 데이터는 x, y 데이터도 x로 설정합니다. # label은 'y=x'로 설정하고, 마커는 'o', 마커 색깔은 'b..

[Seaborn] 스타일 설정하기, 폰트 설정하기, 그래프 크기 조절하기

# 코드잇 데이터 사이언스 강의 듣는 중- seaborn이랑 그냥 plot이랑 왔다갔다 하다보면 다소 헷갈린다.- 틀릴 수도 있는데 일단 우선 내가 해보면서 느낀 것은 다음과 같다. seabornmatplotlib 기반 pandas plot- sns.00plot(data =, x='', y='')- sns를 객체로 가져오고,- 플롯 종류를  메소드로 써주고 데이터 프레임을 파라미터로 받음. + catplot으로 여러 가지 열을 합쳐서 보고 싶은 경우에는 kind= 를 파라미터로 넣어서 어떤 그래프로 그릴 것인지 입력해줘야 함. ++ 다만 파라미터가 1개일 경우에는 같은 듯.. 사실 두 방법 다 될 때도 있어서.. 어쩌잔건지 머리아픔. 예, sns.kdeplot(df['registered'], bw=0.1..

[Seaborn] dist plot, violin plot, 등고선, lm plot, cat plot, strip plot

# 코드잇 데이터 사이언스 강의 듣는 중  - seaborn을 쓰면 matplotlib 보다 더 적은 코드로 근사한 그래프를 그릴 수 있음. - statisctical data visualizaton 통계 기반 데이터 시각화 툴임. - 간편하게 근사한 그래프를 원하면 seaborn을 쓰고 원하는대로 커스텀해서 그래프를 만들고 싶으면 matplotlib을 쓰면 됨.    - seaborn 라이브러리에서 KDE를 하여 그래프를 매끄럽게 조정할 수 있음.- 이게 뭐지 했었는데..?- 심리통계에서도 매일 쓰는 것이 확률밀도 함수였지만, 그 자체보다는 유의확률에 따라 기각 여부에만 집중했었기 때문에 그냥 조정된 KDE그래프만 봐서 모른 것이었음. 그것도 그냥 데이터가 무한대라고 가정하고 그래프를 추출하는 것이다라..

[Seaborn] Macbook Air의 jupyter notebook에서 seaborn import 에러

#코드잇 데이터 사이언스 강의 듣는 중  그 전에 다운도 안 하신 분들은 먼저 깔으시면 됨. #다운로드!conda install --yes seaborn#불러오기import seaborn as snsPandas와의 호환 문제 일 수도 있지만,우선 Macbook Air의 경우 1.16.0은 다운을 받을 수가 없었고, 오늘(24.06.01) 자로 업데이트가 가능한 최신 seaborn은 0.13.2라서 그걸로 다운 받았다.  코드잇 강의에는 0.9.0 버전을 받도록 시키시는데.. ㅎimport error가 계속 뜬다..ㅎ 1) 일단 Jupyter notebook을 끄고,2) terminal을 열고3) pip uninstall seaborn 으로 우선 삭제를 한 다음에pip uninstall seaborn4) ..

[matplotlib] graph 제목 붙이기, 사이즈 조절, 한글 제목 넣기

#코드잇 데이터 사이언스 강의 듣는 중#데이터 사이언스 Toolkit  renewal 버전 다시 듣는 중 - scatter plot 산포도 plt.scatter(x, y)- ... 산포도는 진짜..30개 랜덤이라서.. 걍 만들었는데, 그대로 하니깐 너무 상관이 안 뜨게 나타나서, 사실 몸무게와 키는 다소 비례하기 때문에 sorted를 해줬음. - 문제는 그래서 사실상의 linear가 나와버렸지만.. 실제로는 아님.  height_array = np.array([157, 175, 190, 162, 150, 164, 178, 188, 189, 161, 159, 186, 175, 163, 158, 165, 164, 176, 173, 160, 174, 184, 186, 152, 176, 158, 179, 160..

728x90
반응형